Author:
Reported by Cliff Keys, Editorial Director, PSD
Date
11/21/2011
I had the great pleasure to talk with Tony Armstrong, Linear's Power Marketing Director He is responsible for all aspects of the power conversion and management products from conception through obsolescing. He told me about the company's latest innovation - a very special one - the LTC3115-1, a very sophisticated synchronous buck-boost converter. Tony told me that Linear is so successful because the engineer works with the customer, not only to fulfill the customer's needs today, but also to predict the needs for the future. This is completely different to many other organisations where a member of the marketing department would do this. The engineer has a much better technical insight into what the customer really needs for future trends, and is therefore a major part of the product definition process for Linear. Tony gave me a good overview of this unique creation from Linear which has gained wide interest from customers and will, as with most of the company's products, generate revenue for decades. Not many other firms can claim this.
.jpg)
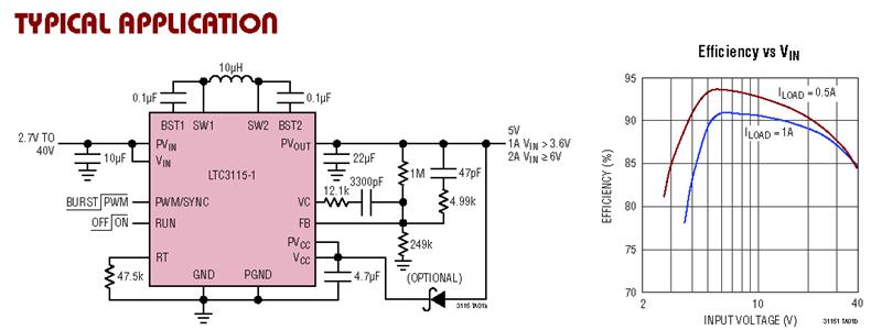
Linear Technology continues to grow its family of monolithic synchronous buck-boost converters to specifically address the industry's new requirements. The LTC3115-1 offers the first synchronous buck-boost DC/DC converter that has both input and output voltage capability of 2.7V to 40V. A proprietary low noise switching algorithm optimizes efficiency with input voltages that are above, below or equal to the output voltage and ensures seamless transitions between operational modes. The device provides improved performance in all key areas including size, efficiency, and ease of design, as well as excellent thermal performance. Modern automotive, industrial and commercial applications continue to require increasingly complex electronic systems. The power requirements for these systems continue to grow while the available space for power conversion solutions continually shrinks. Furthermore, electrical performance criteria of these power ICs becomes more demanding. For example, some automotive applications require a well regulated output voltage, even when the input voltage dips below the output in a cold crank scenario, or when it increases substantially above the output, such as in a load dump scenario. Similarly, high efficiency is of paramount importance as it minimizes thermal design considerations while also maximizing battery run time. High switching frequencies are also required to keep switching noise out of noise sensitive frequency bands such as AM radio bands and to keep externals components as small as possible, minimizing the solution footprint. Additionally, in many always-on applications, low quiescent current is required to maximize battery run time since this minimizes the power drawn from the battery when the IC is in standby mode. The LTC3115-1 is a synchronous buck-boost converter that delivers up to 2A of continuous output current from a wide range of power sources from single-cell Li-Ion to 24V/28V industrial rails to 40V automotive inputs. The LTC3115-1's 2.7V to 40V input and output range provides a regulated output with inputs above, below or equal to the regulated output. The low noise buck-boost topology incorporated in the LTC3115-1 provides a continuous, jitter-free transition between buck and boost modes, making it ideal for RF and other noise-sensitive applications that must maintain a low-noise constant output voltage with a variable input power source.
.jpg)
In many applications, battery run time is significantly extended over step-down only solutions. The LTC3115-1's switching frequency is user programmable between 100kHz and 2MHz, and can be synchronized to an external clock. Proprietary third generation buck-boost PWM circuitry ensures low noise and high efficiency while minimizing the size of external components. The combination of tiny externals and a 4mm x 5mm DFN or TSSOP-20E package provides a compact solution footprint. The LTC3115-1 incorporates four internal low RDS(ON) N-channel MOSFETs to deliver efficiencies of up to 95%. User-selectable Burst Mode® operation lowers quiescent current to only 50?A, improving light load efficiency and extending battery run time. For noise-sensitive applications, Burst Mode operation can be disabled. Additional features include internal soft-start, programmable undervoltage protection, short circuit protection and output disconnect. Summary of Features: LTC3115-1