DEPARTMENTS: DESIGN TIPS

    Highly Configurable, Multiple Output Cascaded Buck Converter Steps from 60 V to 0.8 V

    09/01/2023
    Michael Shriver, Senior Applications Engineer, Analog Devices
    Click image to enlarge

    Figure 1. A block diagram of an LTC3372 converter

    The LTC3372 is a highly integrated dc-to-dc converter solution suited for automotive, telecommunication, industrial, and other applications that require multiple low voltage rails derived from input voltages up to 60 V. The LTC3372 contains both high voltage and low voltage converter systems within its thermally enhanced 48-lead, 7 mm × 7 mm package. The high voltage (HV) buck controller can step down an input voltage of up to 60 V to a pin-programmed 5 V or 3.3 V. This 5 V or 3.3 V output is then used to feed the LTC3372’s configurable, multiple output, multiphase low voltage (LV) monolithic buck regulator.

    This low voltage portion of the LTC3372 consists of eight 1 A, parallelable power stages. These stages can be arranged in a number of ways to provide two, three, or four channels, with each channel consisting of one to four stages each, depending on the per channel load requirements. As shown in Figure 1, up to eight different configurations are possible by setting the bits at C3, C2, and C1. This level of flexibility allows the designer to use one IC for a wide variety of designs with a minimal number of external components and a small overall footprint. In addition, the output of each channel can be set from 0.8 V to LVIN. The switching frequency range is 1 MHz to 3 MHz.

    The HV controller drives external N-channel MOSFETs and operates over a 4.5 V to 60 V input voltage range. Depending on the component selection and layout, the HV converter can support load currents over 20 A. This is enough to satisfy the demands of the LV regulators in addition to the system loads riding on the HV output. With only the HV controller on and providing 5 V, the no load Burst Mode® IQ is 15 μA, yielding high efficiency at light loads. An internal clock divider sets the switching frequency of the HV converter to 1/6 of the LV frequency.

    45 W, 5-Output, Compact Converter from a 6 V to 60 V Input

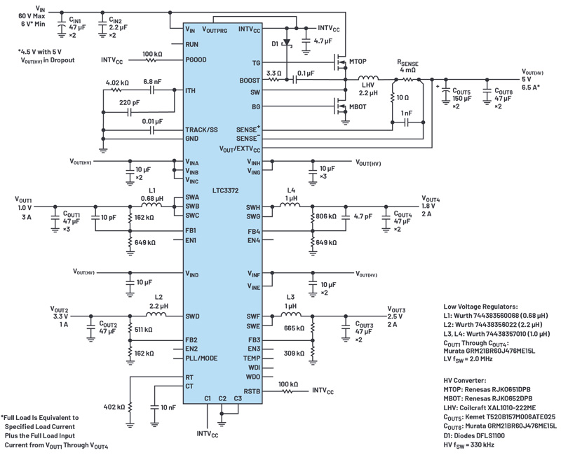
    Figure 1 and Figure 2 show the block diagram and schematic of an LTC3372-based solution, respectively. Its LV regulator section provides outputs of 1.0 V at 3 A, 3.3 V at 1 A, 1.8 V at 2 A, and 2.5 V at 2 A, at a switching frequency of 2 MHz from the 5 V output of the HV converter (labeled as VOUT(HV)). The 5 V HV rail supplies 6.5 A to the system and 3.5 A to the input of the LV regulators at a switching frequency of 330 kHz. The input voltage range of the HV converter is 6 V to 60 V. This converter can be powered from a wide variety of sources, including a 12 V automotive battery with surges up to 60 V, a 48 V telecom or automotive battery, or an offline supply. The high level of integration and the 2 MHz switching frequency of the LV regulators allow the solution to fit a 2.2 in2 footprint.

    Click image to enlarge

    Figure 2. An LTC3372 converter with the LV regulators set up for the ABC-D-EF-GH configuration. Its block diagram is shown in Figure 1

     

    As shown in Figure 1 and Figure 2, the LV regulators are set up for the ABC-D-EF-GH configuration by setting pins C3 and C2 low and pin C1 high and tying the appropriate SW nodes together. By paralleling enough 1 A power stages to satisfy the maximum load requirement—and not more—the efficiency peaks around 50% load, where the typical sustained loads occur. Adding more stages results in higher full load efficiency, but lower efficiency at mid loads. If, for instance, the 1.8 V/2 A LV rail was built from four paralleled power stages instead of two, the efficiency would be lower for loads of 50% or less in FCM—see Figure 3. When Burst Mode operation is selected, the efficiency stays high over a broad range of loads. The efficiency of the 1.8 V/2 A rail is 82.2% and higher for load currents of 1 mA and above.

    Click image to enlarge

    Figure 3. Efficiency of the LV regulators shown in Figure 2

     

    The strong gate drivers of the LTC3372 HV provide the HV 5 V rail with a full load efficiency of 94.6% at 12 V input and 90.9% at 48 V input—see Figure 4. With Burst Mode operation selected, the efficiency is 90.1% for a load of 1 mA and a 12 V input.

    Click image to enlarge

    Figure 4. Efficiency of the HV converter shown in Figure 2

     

    High Level of Integration in a Small Package

    The LTC3372 comes in a thermally enhanced 48-lead, 7 mm × 7 mm package. Additional features of the LTC3372 include: a PLL/MODE pin to either synchronize the controller to an external clock or program light load operating modes of forced continuous mode, Burst Mode operation, or discontinuous mode (HV only); a watchdog input and output; a TEMP pin to monitor die temperature; a PGOOD pin for the HV converter; an RSTB pin for the LV regulators; and more.

    Conclusion

    The LTC3372 provides the designer with a flexible, highly integrated solution for providing multiple outputs from a high input voltage. Its HV converter can provide a 5 V or 3.3 V output from input voltages up to 60 V. From this intermediate rail, the monolithic LV regulator can provide up to four outputs with maximum output currents ranging from 1 A to 4 A and voltages down to 0.8 V.

     

    Analog Devices

    Related

    When the Supply Voltage Is Dynamic

    Apr 1,2026
    Frederik Dostal, Power Management Expert, Analog Devices

    A Reliable Power-Up and Power-Down Sequence

    Mar 1,2026
    Frederik Dostal, Power Management Expert, Analog Devices

    Important Characteristics of Insulated Gate Drivers

    Feb 1,2026
    Thomas Brand, Senior Field Applications Engineer, Analog Devices

    Step by Step Methodology and Solutions for Connecting and Disconnecting a Supply Voltage Line

    Jan 1,2026
    Frederik Dostal, Power Management Expert, Analog Devices

    Power Systems Design

    146 Charles Street
    Annapolis, Maryland 21401 USA

    Power Systems Design

    Power Systems Design is a leading global media platform serving the power electronics design engineering community. It delivers in-depth technical content, industry news, and product insights to engineers and decision-makers developing advanced power systems and technologies.

    Published 12× per year across North America and Europe, Power Systems Design is distributed through online and fully digital editions, complemented by eNewsletters, webinars, and multimedia content. The platform covers key areas including power conversion, semiconductors, renewable energy, automotive electrification, AI power systems, and industrial applications—supporting innovation across the global electronics industry.