Author:
Reported by Cliff Keys, Editor-in-Chief, Power Systems Design
Date
09/18/2010
Linear Technology Corporation has introduced the LTM4611, a complete switch mode DC/DC uModule® point-of-load regulator capable of generating its own 5V N-channel MOSFET gate drive for very efficient voltage conversion from 3.3VIN or less to loads as low as 0.8V at up to 15A.
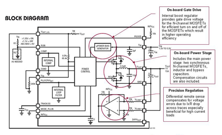
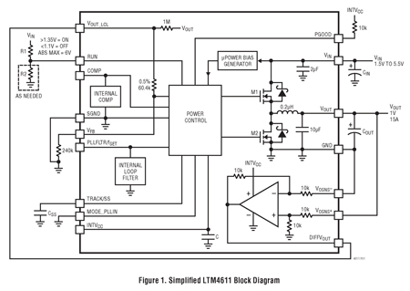
The LTM4611 is a high density 15A output, switch mode DC/DC buck converter power supply capable of operating from very low voltage input supplies. Included in the package are the buck switching controller, power FETs, inductor and loop-compensation components. The LTM4611 delivers up to 15A continuous current at high efficiency from an input voltage of 1.5VIN up to 5.5VIN. The output voltage is set between 0.8V and 5V by a resistor. Only a few input and output capacitors are needed.

High switching frequency and current mode architecture enable a very fast transient response to line and load changes without sacrificing stability. The device supports frequency synchronization, multiphase/current sharing operation, Burst Mode operation and output voltage tracking for supply rail sequencing.

Alternative traditional low input voltage high power switch mode DC/DC converters with N-channel MOSFETs require a second regulator circuit to provide the 5V gate drive needed for logic level MOSFETs. Conversion efficiencies for the LTM4611 at full load (15A) are 92% for 3.3VIN to 2.5VOUT, 88% for 2.5VIN to 1.5VOUT, and 81% for 1.5VIN to 0.9VOUT. Applications include systems with only 3.3V, 2.8V or 2.5V as the main power rail such as compact data storage and RAID systems, ATCA and optical networking cards, as well as medical and industrial equipment.
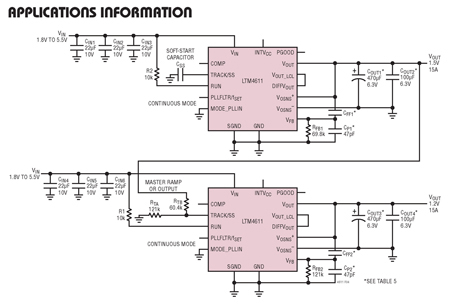
he LTM4611 includes the main DC/DC power circuit and the gate drive circuit plus inductors, MOSFETs, input and output bypass capacitors and compensation circuitry in a small 15mm x 15mm x 4.32mm LGA (Land Grid Array) package weighing only 2.6g. The device boasts ±2% total DC output error over temperature, including line and load regulation as a result of its architecture, precision reference voltage and differential remote sense amplifier-- a key specification for loads such as FPGAs and ASICs that require better than ±3% voltage accuracy for optimum performance. To increase output capability to 30A, 45A or 60A, two, three or four LTM4611 DC/DC uModule devices can be paralleled to share current. The LTM4611 is rated for operation over the -40°C to 125°C operating junction temperature range. The 1,000-piece price starts at $19.45 each. For more information, visit www.linear.com/pr/4611.