Design Centers
    Consumer
    Click image to enlarge

    Figure 1. 12 V, 8 A application using LT8645S at 400 kHz

    Monolithic 65 V, 8 A Step-Down Regulators with Fast Transient Response

    05/03/2020
    Ying Cheng, Analog Devices, Inc.

    The LT8645S and LT8646S are 65 V synchronous step-down monolithic regulators capable of supporting 8 A outputs. Their Silent Switcher 2 architecture enables exceptional EMI performance regardless of layout. The LT8646S features RC external compensation to optimize transient responses.

    Wide Input Range and High Output Current Monolithic Solution

    When designing buck converters for 48 V bus systems, power supply engineers are inclined to choose controller solutions (external MOSFETs) over much smaller monolithic regulators (internal MOSFETs), since few monolithic regulators are able to handle such high input voltages and most are limited to output currents less than 5 A. The LT8645S/LT8646S monolithic regulators break this mold.

    The LT8645S/LT8646S's 65 V input, high current monolithic Silent Switcher 2 buck regulators take a wide input voltage range of 3.4 V to 65 V and support output currents up to 8 A. Figure 1 shows a complete 12 V output at 8 A with the LT8645S solution. The LT8645S uses internal compensation, which reduces the number of external components and simplifies the design. The integration of the bypass capacitors further minimizes total solution size. Figure 2 shows the efficiency of this solution reaching 97%.

    Fast Transient Response and Ultralow EMI

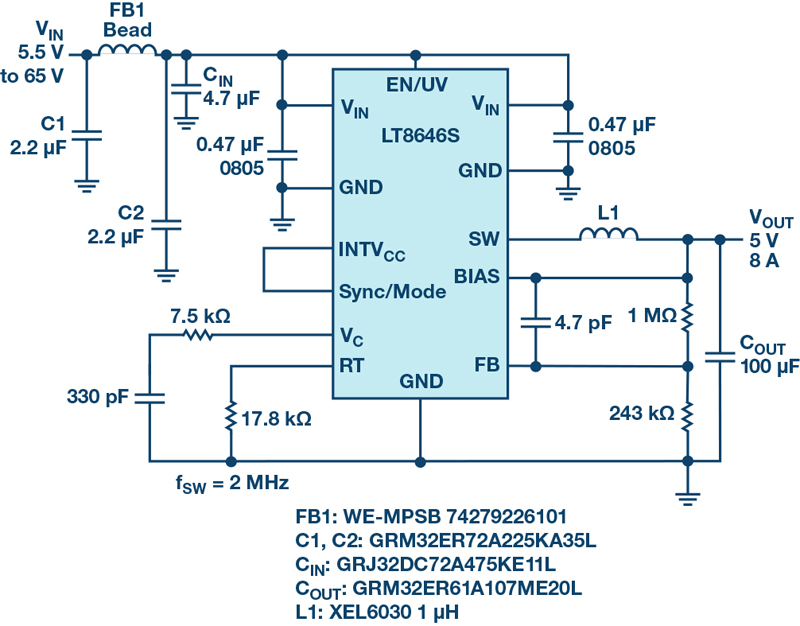
    Only two external components, one resistor and one capacitor at the VC pin, are required to optimize the LT8646S's transient response for a particular application. Figure 3 shows a 5 V at 8 A output LT8646S solution, and Figure 4 shows the load transient response with optimized compensation.

    In this solution, the switching frequency is set to 2 MHz, which allows for the use of a small, 1 µH inductor. The LT8645S/LT8646S can also safely tolerate a saturated inductor during overload or short-circuit conditions due to the high speed peak current-mode architecture. Therefore, the inductor does not need to be oversized to account for overcurrent transients, unless long duration overloads or short-circuits need to be prevented.

    Both the LT8645S/LT8646S use a Silent Switcher 2 architecture, which combines the split hot-loop and integrated bypass capacitors. As a result, EMI performance is not sensitive to layout, which relieves the engineer of this design concern in applications requiring ultralow EMI. Figure 5 shows the CISPR 25 radiated EMI test results using the solution shown in Figure 3. With a ferrite bead and capacitor filter, the circuit can pass stringent CISPR 25 Class 5 limits.

    Click image to enlarge

     

    Figure 2. LT8645S 12 V/8 A output efficiency of the Figure 1 design

    Click image to enlarge

     

    Figure 3. An ultralow EMI LT8646S 5 V, 8 A step-down converter with spread spectrum mode enabled

     

    Click image to enlarge

     

    Figure 4. LT8646S 12 V to 5 V, 2 A load step transient of the design in Figure 3 (fSW = 2 MHz)

    Small Minimum On-Time and High Step-Down Ratio

    The LT8645S and LT8646S feature a minimum on-time of only 40 ns, enabling them to support high step-down ratios, even at a high 2 MHz switching frequency. For example, converting 48 V to 5 V at 2 MHz requires 52 ns of on-time, which is unattainable by most converters. This step-down ratio would typically require an engineer to settle on a two-stage converter (with an intermediate voltage), but the LT8645S and LT8646S monolithic regulators can perform this conversion stand- alone, which reduces power supply size and complexity.

    Click image to enlarge

     

    Figure 5. LT8646S CISPR 25 radiated emission test of the Figure 3 design (14 V input to 5 V output at 4 A, fSW = 2 MHz)

     

    Click image to enlarge 

     

    Figure 6. LT8645S 1 MHz 1.8 V/8 A application operates through 65 V input transients

    Figure 6 shows a 1.8 V at 8 A output solution for inputs to 30 V, using the LT8645S operating at 1 MHz switching frequency. The input can go up to the absolute maximum rating of 65 V, if skipping switch cycles is accept- able. When the output is lower than 3.1 V, the BIAS pin of LT8645S can be connected to an external source higher than 3.1 V (that is, 3.3 V or 5 V), to improve efficiency.

    Conclusion

    LT8645S and LT8646S 8 A synchronous, ultralow EMI monolithic switching regulators are available in a small 6 mm 4 mm LQFN package. The patented Silent Switcher 2 architecture offers remarkably low EMI emissions, high efficiency, and a compact solution footprint. Inputs can be as high as 65 V. Their 40 ns minimum on-time enables high step-down ratios for direct low voltage outputs, without requiring two-stage conversion.

    Analog Devices

    Related

    Power Systems Design

    146 Charles Street
    Annapolis, Maryland 21401 USA

    Power Systems Design

    Power Systems Design is a leading global media platform serving the power electronics design engineering community. It delivers in-depth technical content, industry news, and product insights to engineers and decision-makers developing advanced power systems and technologies.

    Published 12× per year across North America and Europe, Power Systems Design is distributed through online and fully digital editions, complemented by eNewsletters, webinars, and multimedia content. The platform covers key areas including power conversion, semiconductors, renewable energy, automotive electrification, AI power systems, and industrial applications—supporting innovation across the global electronics industry.