Author:
Suresh Ram, as reported by Cliff Keys, Editor-in-Chief, Power Systems Design
Date
10/01/2010
I had the great pleasure to talk with Suresh Ram, Director, Medical Key Market Segment at National Semiconductor Corporation. Suresh is responsible for driving the strategy and development of innovative system-level solutions targeted at the medical imaging market. He walked me through the company's new medical chipset which enables highest image quality at lowest power, fresh from National's industry-renowned PowerWise portfolio.
National, a leader in power management technology, widely known for its easy-to-use analog ICs and supply chain products, is addressing the needs of the medical design community with products that enable designers in this specialized area to reduce component count and system size and, importantly, to decrease development time and costs. The company's analog portfolio also provides high power efficiency and accuracy, low power and low EMI, enabling medical device designers to achieve significantly better signal path performance and system reliability. National's launch of the industry's first eight-channel ultrasound transmit/receive chipset specifically designed for portable ultrasound systems used in hospitals, clinics, ambulances and remote point-of-care facilities is a milestone in the company's path along the medical route.
Suresh explained that with the increasing demand for accessible and affordable medical care, the need for portable diagnostic imaging equipment is growing. Much of the existing equipment is bulky, extremely expensive, and consumes excessive power. Ultrasound is the least invasive, most mobile imaging technology and with a much lower per scan cost than other options, it is positioned for the fastest growth. National's analog subsystem solutions enable smaller, more efficient portable ultrasound systems for hospitals, clinics, ambulances, and remote point-of-care facilities. With the industry's first eight-channel transmit/receive chipset designed exclusively for portable ultrasound systems, the company now gives designers the ability to deliver very high diagnostic image quality with low power consumption. The complete chipset includes receive analog front end (AFE), transmit/receive switch, transmit pulser, and configurable transmit beamformer to deliver imaging quality in portable systems that to-date has only been available with significantly larger, cart-based consoles. The PowerWise® chipset's innovative circuit architecture enables the design of both hand-carried and handheld units that deliver longer battery life and imaging performance which are comparable to much larger console-based systems.


This high-level of integration allows system designers to build lightweight 128-channel portable ultrasound systems with enhanced image quality and diagnostics in a very small footprint. Dr. Norbert Gaus, chief executive officer of the Clinical Products Division of Siemens Healthcare commented "Previously, this level of ultrasound imaging quality was only attainable with large cart-based consoles. National Semiconductor has significantly raised the bar in terms of imaging performance and low-power consumption for portable ultrasound systems." National's eight-channel chipset includes four integrated circuits (ICs) that work together to deliver unmatched performance and power efficiency. For example, the transmit beamformer can be configured to calibrate the board trace delay mismatch and pulser delay mismatch. This significantly improves the distortion performance and enables second harmonic imaging. The transmit/receive switch gives system designers the flexibility to trade-off power versus performance by selecting different bias current settings. National's unique AFE architecture provides superior imaging quality and B-mode power consumption that is 10 percent lower than the closest comparable AFE. It includes the industry's highest resolution digital variable gain amplifier (DVGA) and a low-power continuous-time sigma-delta (CTSD) analog-to-digital converter (ADC). The DVGA offers several advantages over traditional analog VGAs such as better channel-to-channel matching and higher spectral performance. The CTSD ADC provides inherent brickwall anti-aliasing filtering in comparison to higher power consuming, low-order anti-aliasing filters found in other AFEs that use conventional pipeline ADCs. National offers a full signal path solution for portable ultrasound systems, including clocking devices and power management ICs. For more information on National's ultrasound transmit/receive chipset and evaluation system (visit www.national.com/ultrasound). To see a video demonstration of the LM96511 AFE operating in B-mode and CW Doppler-mode, with input signals that emulate a real ultrasound environment visit http://bit.ly/LM965xxDemoVideo. Development Tools, Support Speed Time-to-Market Throughout the whole design process, National's easy-to-use evaluation kits, reference schematics and tools allow fast and accurate evaluation to help designers to accelerate their time-to-market. National offers a full development package that includes the WaveVision 5 acquisition analysis hardware and software with user-friendly GUI for device programming and control.



LM96511 PowerWise Ultrasound Receive Analog Front End The LM96511 AFE integrates eight channels of LNA, DVGA, 12-bit, 40-50 MHz ADC with LVDS data outputs and eight demodulators for CW Doppler beamforming. The AFE provides the lowest B-mode power consumption at 110mW per channel. It enhances image quality with channel-to-channel gain matching of +/- 0.06dB (typical) - and that is four times better than the closest comparable AFE. The integrated CW Doppler delivers 161dB per Hz of dynamic range, enabling measurement of low velocity blood flow in organs such as the liver. The AFE delivers this performance in a 187mm2 package that's 27 percent smaller than any other comparable AFE.


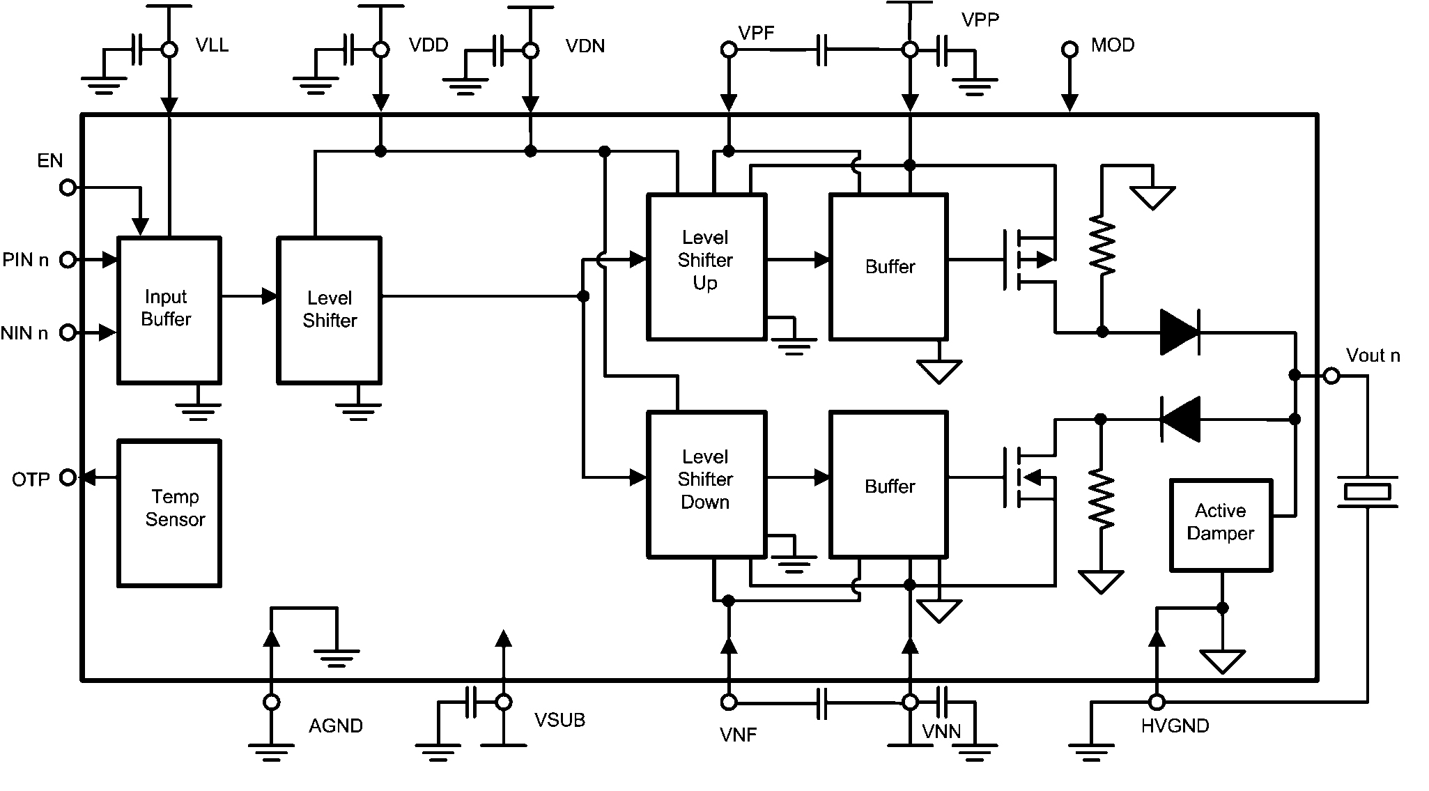
LM96530 PowerWise Ultrasound Transmit/Receive Switch The LM96530 contains eight transmit/receive switches with integrated clamping diodes and offers an individual channel shut-off capability. Compared to other T/R switches, the LM96530 provides 55 percent better input referred noise (0.5nV/sqrt.Hz) and 53 percent lower on-resistance (16 Ohms), thereby increasing receiver sensitivity and image resolution. The LM96530 reduces board space by 4x compared to discrete solutions, and its daisy-chained SPI control reduces the number of FPGA I/O pins required for programming.


LM96550 PowerWise Ultrasound Transmit Pulser The LM96550 contains eight pulsers with damper circuit that generates +/- 50V bipolar pulses with peak currents up to 2A and pulse rates up to 20MHz. The LM96550 features over-temperature protection by continuously monitoring on-chip temperature and providing power-down logic output.


LM96570 PowerWise Ultrasound Configurable Transmit Beamformer The LM96570 provides an order of magnitude jitter performance improvement (25ps pk-pk) over beamforming traditionally done in FPGAs. This enables much higher resolution imaging in B-mode and low blood velocity measurements in CW Doppler mode. The LM96570 simplifies board layout since system designers can place it directly next to the pulser, thereby avoiding the typical routing challenges of connecting an FPGA's I/O pins to the pulser. www.national.com