Technical Features

    January 2011
    Transformer Design Comparisons for Mitigating EMI in Gate Driver Circuits

    Click image to enlarge

    Figure 1: Gate driver circuit diagram with a Bourns transformer

    While gate driver-based converters deliver improved efficiency, speed and signal integrity, their high frequency switching features can produce elevated levels of conducted electromagnetic interference (EMI), posing challenges to electromagnetic compatibility (EMC) and overall system reliability. To solve this
    Date:
    03/29/2026
    Efficiency Cost & Compactness

    Click image to enlarge

    Figure 1: 65W demo board of the TEA1733

    The current market of Switch Mode Power Supply IC's shows increasing demand on efficient and cost effective solutions that enable slim and compact design. The industry standard Energy Star Version
    . . . Learn More
    Date:
    01/19/2011
    Power Management Purity

    Click image to enlarge

    Figure 1: Noise Rejection Utilities

    Modern power systems feature high speed serial communication between load and voltage regulators (VR) to enable sophisticated power management operations. This communication is susceptible to
    . . . Learn More
    Date:
    01/17/2011
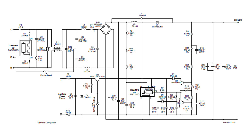
    Integrated High-Power Converters

    Click image to enlarge

    Figure 1: 347W universal input PFC

    Power supplies of up to1kW output power account for the majority of power supplies used in high-volume electronics applications. One obvious application that we use every day is the personal computer,
    . . . Learn More
    Date:
    01/15/2011
    Secondary Thermal Protection
    The growing demand for electronics that can operate in harsh environments such as under-hood automotive systems and rugged industrial applications is fueling a trend toward new materials and more
    . . . Learn More
    Date:
    01/15/2011
    Designing for Efficiency

    Click image to enlarge

    Figure 1: Effect on efficiency of reducing component size by increasing switching frequency

    Reducing the size and improving the efficiency of AC-DC power supplies are constant pressures. In addition, the requirement for portability in some equipment means that not only the size but also
    . . . Learn More
    Date:
    01/15/2011
    Powering Flexibility and Reliability

    Click image to enlarge

    Figure 1a: The effects of parallel connecting two power supplies without share control

    Flexibility is one of the major advantages of power supplies using digital power conversion, where customer specific optimisations can be achieved without the expense of changing the hardware.
    . . . Learn More
    Date:
    01/15/2011
    High Efficiency Tuning

    Click image to enlarge

    Optimizing a power converter means making the right inductor choice. Choosing an inductor is a fairly simple proposition, with relatively few parameters to consider. Yet a solid understanding of
    . . . Learn More
    Date:
    01/15/2011
    Comfort with Conservation

    Click image to enlarge

    Figure 1a: Application reference design for air-conditioning systems

    The demand for energy in our world is increasing dramatically. A large portion of this demand comes from air-conditioning systems that are running over all the different climate zones. Energy saving
    . . . Learn More
    Date:
    01/15/2011
    Supply Continuity

    Click image to enlarge

    With a recent survey reporting power outages as a common experience, and most users expecting the situation to worsen, UPS systems are now essential for business critical ICT equipment. The
    . . . Learn More
    Date:
    01/15/2011
    Boosting Power System Efficiency

    Click image to enlarge

    Figure 2: Measured data for the Ericsson BMR450 20-Amp power module when varying input voltage from 4.5 to 14 volts and with load from zero to 20 Amps.

    This case study presents the results of Ericsson's findings of using a novel algorithm to optimize intermediate bus voltage. This approach saves significant energy and cost, while increasing reliability. The
    . . . Learn More
    Date:
    01/14/2011
    Archive

    Transformer Design Comparisons for Mitigating EMI in Gate Driver Circuits

    Mar 29,2026
    Matthew Russell, Master’s student at University College Cork, and a student engineer at Bourns Electronics Ireland

    1250 V/1700 V GaN HEMTs for NVIDIA 800 VDC Architecture

    Jan 31,2026
    Kamal Varadarajan & Chris Lee, Power Integrations

    Future-Proof Automotive High-Voltage-to-SELV Conversion

    Dec 30,2025
    Greg Green, Director of Automotive Marketing, Vicor

    Power Systems Design

    146 Charles Street
    Annapolis, Maryland 21401 USA

    Power Systems Design

    Power Systems Design is a leading global media platform serving the power electronics design engineering community. It delivers in-depth technical content, industry news, and product insights to engineers and decision-makers developing advanced power systems and technologies.

    Published 12× per year across North America and Europe, Power Systems Design is distributed through online and fully digital editions, complemented by eNewsletters, webinars, and multimedia content. The platform covers key areas including power conversion, semiconductors, renewable energy, automotive electrification, AI power systems, and industrial applications—supporting innovation across the global electronics industry.