Technical Features

    November 2010
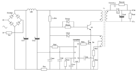
    Transformer Design Comparisons for Mitigating EMI in Gate Driver Circuits

    Click image to enlarge

    Figure 1: Gate driver circuit diagram with a Bourns transformer

    While gate driver-based converters deliver improved efficiency, speed and signal integrity, their high frequency switching features can produce elevated levels of conducted electromagnetic interference (EMI), posing challenges to electromagnetic compatibility (EMC) and overall system reliability. To solve this
    Date:
    03/29/2026
    Thermoelectric Energy

    Figure 1: The design and optimization of a thermoelectric energy harvesting system is highly dependent on the relationships of these elements

    Advances in distributed sensors and sensor networks have led to an increased interest in renewable and autonomous power sources. The use of waste heat is an attractive source of energy for many
    . . . Learn More
    Date:
    11/24/2010
    Optimizing Power Modules

    Figure 1: Circuit diagram of flowNPC 0 module FZ06NPA070FP with parallel switch (combination of MOSFET and IGBT) as outer switch

    In a world where energy efficiency is king, engineers, managers and purchasing departments alike need to examine carefully the route their company takes in the development of new products. It is
    . . . Learn More
    Date:
    11/24/2010
    Designers Perspective

    Wafer storage facility in Santa Clara CA

    It is estimated that 3% of the global pool of electronic components is made obsolete each month, and on a long term defence project, typically 50-70% of the semiconductor products incorporated
    . . . Learn More
    Date:
    11/23/2010
    Powering Communications

    Source: Ericsson

    Since the origin of mobile communication, various techniques based on software and hardware have been implemented to optimize energy efficiency. In every telecommunication system there are DC/DC
    . . . Learn More
    Date:
    11/23/2010
    Optimized Industrial-System PSUs
    The universal drive to reduce power consumption that Energy Star and similar initiatives have so successfully promoted within consumer-level equipment is starting to take a real hold within industrial
    . . . Learn More
    Date:
    11/23/2010
    Power Efficiency Breakthrough

    Figure 1: Topology of a high-efficiency AC-DC power supply

    With demand for high efficiency becoming part of product specification across the whole load range, design engineers are reviewing AC-DC power supply topologies with the specific aim of reducing power
    . . . Learn More
    Date:
    11/23/2010
    Communications Power Solutions

    Figure 1: Talk time analysis of a 3G PA with and without FAN5902 under WCDMA signal modulation and 1000mAh Li-Ion battery. The power distribution function is DG09 and can be found in GSMA's white paper "Battery Life Measurement Technique, v4.7".

    What is more annoying? Running out of battery or constantly needing to recharge it? With the proliferation of cellular mobile handsets, especially smartphones in the world today where people are
    . . . Learn More
    Date:
    11/22/2010
    Comms Continuity

    Figure 1: Traditional approach

    The explosion in data traffic and the introduction of "Smart Phones" such as the Apple iPhone are fuelling the need for the rapid expansion of communications networks, not only at the Edge but
    . . . Learn More
    Date:
    11/21/2010
    Designing For Telecoms

    Figure1: Block schematic of the IBA

    To reduce significant distribution losses due to high currents circulating on the Intermediate Bus in the Telecom/ Datacom distributed architecture, the value of this voltage (IBV) has been recently
    . . . Learn More
    Date:
    11/20/2010
    Telecommunications Safety

    Figure 1: Test data shows the capacitance effects of various overvoltage protection configurations

    Telecommunications equipment must be able to survive surges and power faults as defined in the relevant standards. Survivability can be achieved by providing protection either remotely or at the
    . . . Learn More
    Date:
    11/20/2010
    Hidden Costs of Power Distribution

    Figure 1: End-to-end efficiency in the traditional, 480V AC power distribution system

    Data center energy costs as a percent of total revenue are at an all-time high - emerging as the second largest operating cost in the IT organization, behind labor. The five-year cost for
    . . . Learn More
    Date:
    11/20/2010
    Sigma Designs - Powering Entertainment and Control
    On my recent trip to California, I had the opportunity to visit Sigma Designs Inc., a leading provider of system-on-chip (SoC) solutions used to deliver entertainment and control throughout the
    . . . Learn More
    Date:
    11/17/2010
    Compact Isolated DC-DC Converter

    Figure 1: PI3101 complete power system

    System designers have struggled to determine the type of distributed power system to best meet the needs of the system while still retaining high efficiency, reliability, low cost and most of all,
    . . . Learn More
    Date:
    11/17/2010
    Archive

    Transformer Design Comparisons for Mitigating EMI in Gate Driver Circuits

    Mar 29,2026
    Matthew Russell, Master’s student at University College Cork, and a student engineer at Bourns Electronics Ireland

    1250 V/1700 V GaN HEMTs for NVIDIA 800 VDC Architecture

    Jan 31,2026
    Kamal Varadarajan & Chris Lee, Power Integrations

    Future-Proof Automotive High-Voltage-to-SELV Conversion

    Dec 30,2025
    Greg Green, Director of Automotive Marketing, Vicor

    Power Systems Design

    146 Charles Street
    Annapolis, Maryland 21401 USA

    Power Systems Design

    Power Systems Design is a leading global media platform serving the power electronics design engineering community. It delivers in-depth technical content, industry news, and product insights to engineers and decision-makers developing advanced power systems and technologies.

    Published 12× per year across North America and Europe, Power Systems Design is distributed through online and fully digital editions, complemented by eNewsletters, webinars, and multimedia content. The platform covers key areas including power conversion, semiconductors, renewable energy, automotive electrification, AI power systems, and industrial applications—supporting innovation across the global electronics industry.