Power Semiconductors

    November 2020
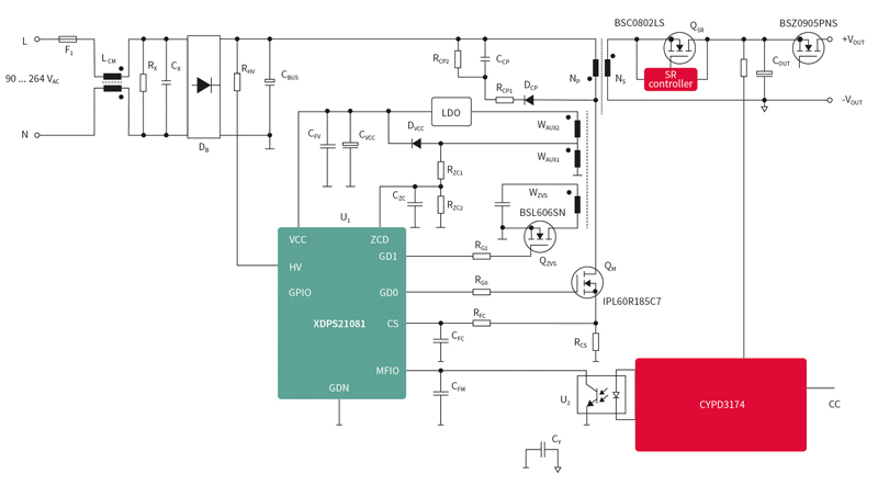
    Efficiency that Scores - USB-PD Solutions: Part 2 of 4

    Figure 1: The 65W USB-PD charger block diagram

    Avoid complexity, incompatibility and shorten time-to-market! Infineon with its broad portfolio of high-performing and high-quality USB-PD solutions help engineers break through the barriers in fast charging designs at a competitive cost. The solution introduced in this article is based on a digital zero-voltage
    . . . Learn More
    Date:
    11/20/2020
    Solved Problems Look Easy  - USB-PD Solutions: Part 1 of 4

    Figure 1: Infineon’s product wide array of products for USB-PD designs

    Avoid complexity, incompatibility and shorten time-to-market! Infineon with its broad portfolio of high-performing and high-quality USB-PD solutions help engineers break through the barriers in fast charging designs at a competitive cost Nowadays, people have many rechargeable battery-powered mobile devices –
    . . . Learn More
    Date:
    11/20/2020
    Würth Elektronik’s online platform REDEXPERT expanded
    Würth Elektronik has heeded its customers’ suggestions from the practical area and has installed a feature that enables the direct comparison of aluminum-electrolyte and aluminum-polymer capacitors. The calculation of the ripple current has also been improved. The RedExpert online platform has now been modified
    . . . Learn More
    Date:
    11/13/2020
    Low-inductance SiC power module and programmable gate driver kit
    The transformation to electrify transportation – from trains, trams, and trolleys to buses, automobiles and EV chargers – continues at a rapid pace, as countries shift toward improved modes of transit with greater efficiency and innovative technology. Microchip has announced its AgileSwitch digital programmab
    . . . Learn More
    Date:
    11/13/2020
    Digital XDP controller for cost-effective flyback LED drivers
    It provides high power factor and constant voltage output. The device operates in quasi-resonant mode (QRM) to maximize the efficiency and minimize the electromagnetic interference (EMI) over a wide load range. It accommodates active burst mode (ABM) at light load to prevent audible noise while achieving a no-lo
    . . . Learn More
    Date:
    11/13/2020
    Würth Elektronik presents WE-TGF thermoconductive gap filler
    The outstanding feature of the self-adhesive gap-filler material: The non-conductive barrier with a high dielectric strength has a high thermoconductivity index of 1 W/(m*K). The material easily adapts to the differing thicknesses of components on the PCB and fills the gaps between hot electronic components and me
    . . . Learn More
    Date:
    11/13/2020
    The MAX31889 digital temperature sensor features an unmatched combination of accuracy and power consumption, replacing expensive resistance temperature detectors (RTDs) in precise temperature-sensitive applications. The MAX31825 digital temperature sensor enables up to 64 devices per bus, all parasitically powe
    . . . Learn More
    Date:
    11/13/2020
    Durable 1.27mm pitch connectors with cable assemblies
    Based on customer feedback, the company has just introduced off-the-shelf IDC cable assembly options to accompany the existing discrete connector components. These are available now direct from stock through Harwin’s global network of distributors. On each of these assemblies, a ribbon cable is fitted with female conne
    . . . Learn More
    Date:
    11/13/2020
    Schaffner reintroduce single-phase EMC filter
    Large and complex machine tools with multiple driving axes and very long motor cables can be subjected to major reliability problems caused by internal coupling of interferences from the drive system to the control wires. This can cause dropouts and interrupts of the control unit and consequently lead to unnece
    . . . Learn More
    Date:
    11/13/2020
    Nexperia TrEOS automotive ESD protection
    In common with all TrEOS components, the new parts combine extremely low capacitance ensuring high signal integrity, extremely low clamping and high robustness for modern automotive interfaces. Specific automotive applications include infotainment, multimedia and ADAS systems featuring USB 3.2, HDMI, LVDS, SerD
    . . . Learn More
    Date:
    11/13/2020
    Compact auto-ranging DC supply with energy-recovering DC load
    The PSB series are microprocessor controlled bi-directional supplies that feature two devices in one: an auto-ranging DC power supply and an electronic DC load with energy recovery. The bi-directional package replaces individual programmable sources and loads, and the regenerative load returns up to 95% of test
    . . . Learn More
    Date:
    11/13/2020
    WE-MK high-frequency, multilayer ceramic inductors
    WE-MK is available in three different sizes—0201, 0402 and 0603—as well as various inductance values from 1 nH up to 470 nH. The WE-MK inductors have very stable inductance over the entire operating temperature range from -55 to +125°C with inductance tolerances of ±5% or ±0.3 nH (depending on inductance val
    . . . Learn More
    Date:
    11/13/2020
    RS Components stocks HARTING SPE connectivity solutions
    Compliant with the newly established IEC 63171-6 industry standard, the Tw1ster connector series fully addresses the needs within modern industrial settings for more compact, lightweight cabling. Through these cutting-edge interconnect components, both data and power can be simultaneously transported, thereby reduc
    . . . Learn More
    Date:
    11/13/2020
    TRENCHSTOP IGBT7 technology now available in TO-247 housing
    The device comes in a TO-247 with 650 V break down voltage. The new TRENCHSTOP family portfolio consists of current ratings of 20 A, 30 A, 40 A, 50 A, and 75 A. It can easily be used for replacing previous technologies and for paralleling. This version of IGBT7 is especially suited to applications such as indust
    . . . Learn More
    Date:
    11/13/2020
    Switching regulators are drop-in replacements for LMxx devices
    TSR-WI devices offer high efficiencies of up to 94%, along with low standby current and excellent line/load regulation. The TSR-WI Series comprises two families of single-output switching regulator — known as TSR-0.6WI and TSR-1WI, with 0.6A and 1A maximum output current ratings, respectively — and output
    . . . Learn More
    Date:
    11/13/2020
    SCR Controller Provides Smallest Industry Footprint
    Advanced Energy Industries, Inc. announced the expansion of its market-leading line of SCR (silicon controlled rectifier) power controllers with its new Thyro-A+ for precision industrial and semiconductor heating applications. Thyro-A+ provides customers with next-generation SCR accuracy and load monitoring, th
    . . . Learn More
    Date:
    11/13/2020
    Second-generation full-SiC industrial power modules
    The low power loss characteristics and high carrier frequency operation of the SiC-MOSFET (metal oxide semiconductor field-effect transistor) and SiC-SBD (schottky barrier diode) chips in the modules are expected to facilitate the development of more efficient, smaller and lighter weight power equipment in various in
    . . . Learn More
    Date:
    11/13/2020
    RS Components adds SiC MOSFETs from ON Semiconductor
    The new N-channel SiC MOSFETs support accelerated switching speeds (with rise times of as little as 10ns). Exhibiting on-resistance figures going down to 20mΩ alongside industry-leading gate charge values, they are subject to minimal power losses. Exceptionally robust, these devices can cope with ultra-high c
    . . . Learn More
    Date:
    11/13/2020
    Lite-on delivers SMPS with 80 PLUS Titanium certificate
    The trend of digitalization has accelerated. Consequently, the number of server farms has risen and with it the power demand. Driven by the phenomenon of global warming, the importance of higher energy efficiency of operations is therefore increasing. Introduced in 2004, the measurement standards defined by th
    . . . Learn More
    Date:
    11/13/2020
    Zero cross detection ICs for home appliances
    The rising demand for smart home devices and IoT applications has added communication functionality (i.e. Wi-Fi) to home appliances. As it is necessary for such devices to always be ON to maintain communication, manufacturers are required to reduce standby power consumption even more to around 0.5W. This calls
    . . . Learn More
    Date:
    11/13/2020
    Quarter brick digital DC/DC converter delivers up to 500 W
    The new converter family provides indispensable monitoring functionality and control of the feedback loop to help stabilization. The high-density BMR683 converter is introduced in the industry-standard quarter-brick format, saving valuable board space. The device has an output power up to 500 W at 28 Vout, and an in
    . . . Learn More
    Date:
    11/13/2020
    Low profile, 3-phase 5kW AC-DC power supply
    In common with the existing products in the range, the new HPT5K0-L units feature a three-phase, three-wire & earth, 180 to 528VAC input and they carry ITE/industrial and medical agency approvals. The new ‘-L’ designated units are supplied in a chassis mount package with a height of just 63mm (2.5”)
    . . . Learn More
    Date:
    11/13/2020
    COSEL adds 300W power solution with triple isolated outputs
    The RBC300F is an open-frame, configurable AC/DC power supply with triple outputs tailored for robotic controllers and factory automation. Based on a unique concept, the Cosel RBC300F series offers three configurable isolated outputs, with one having a reinforced isolation to power Intelligent Gate Bipolar Trans
    . . . Learn More
    Date:
    11/13/2020
    100 V eGaN FET Family
    The applications for these leading-edge devices include synchronous rectification, class-D audio, infotainment systems, DC-DC converters (hard-switched and resonant), and lidar for autonomous cars, robotics, and drones. The EPC2218 (3.2 mΩ, 231 Apulsed) and the EPC2204 (6 mΩ, 125 Apulsed) have nearly 20% lo
    . . . Learn More
    Date:
    11/13/2020
    400W Medical Power Supply Series Extended w/ 15-48V Outputs
    TDK Corporation announces the addition of 15V, 19V, 28V, 36V, 48V outputs and models with an integral fan to the TDK-Lambda brand CUS400M series. Rated at 400W with forced air cooling and 250W when convection cooled, the family now covers 12 to 48V outputs. A broad choice of mechanical configurations is also av
    . . . Learn More
    Date:
    11/08/2020
    Shrinking Industrial Designs with Highly Integrated PMICs

    Click image to enlarge

    Figure 1: Functional block diagram of a condition monitoring analog front end attached to a host microcontroller (Source: Mouser)

    The industrial manufacturing landscape is undergoing considerable change. Led by government initiatives such as Industry 4.0 and the associated Industrial Internet of Things (IIoT) trend, organizations are keen to embrace and harness the data gathered from a vast army of connected sensors. Promising to yield an
    . . . Learn More
    Date:
    11/02/2020
    Forty Years of Know-How

    Figure 1: Technology development and product family positioning of Infineon’s 12-300 V power MOSFET offering

    Our world has experienced dramatic change over the past 50 years. New economic, social and technological trends have emerged significantly impacting our way of life in different ways.  Regardless of the way and degree to which the world has been changing, one thing remains: technology plays a crucial role in
    . . . Learn More
    Date:
    11/01/2020
    Archive

    Power Systems Design

    146 Charles Street
    Annapolis, Maryland 21401 USA

    Power Systems Design

    Power Systems Design is a leading global media platform serving the power electronics design engineering community. It delivers in-depth technical content, industry news, and product insights to engineers and decision-makers developing advanced power systems and technologies.

    Published 12× per year across North America and Europe, Power Systems Design is distributed through online and fully digital editions, complemented by eNewsletters, webinars, and multimedia content. The platform covers key areas including power conversion, semiconductors, renewable energy, automotive electrification, AI power systems, and industrial applications—supporting innovation across the global electronics industry.